组建小型碎石生产线的破碎机设备选型方案设计
序言:本条碎石生产线产量为每小时60吨,破碎机设备由上海98-web冶金设备有限公司生产制造,设备配置:悬挂式喂料机、颚式破碎机、细鄂破、圆振动筛、皮带输送机和电控柜等,设备总功率200千瓦左右。
一、碎石生产线基本概况:
生产线物料为石灰岩,爆破料,抗压强度为60-140MPa,两种成品出料粒度需求分别为:0-10mm和10-50mm。
二、碎石生产线设备型号清单(表一):
| 序号 | 设备名称 | 设备型号 |
功率 (kw) |
数量 (台) |
| 1 | 振动喂料机 | GZD-2500x600 | 2.2x2 | 1 |
| 2 | 颚式破碎机 | PE-400x600 | 30 | 1 |
| 3 | 细鄂破 | PEX-250x1000 | 30 | 1 |
| 4 | 圆振动筛 | 2YZ-1230 | 5.5 | 1 |
| 5 | 输送机 | B650x15m | 5.5 | 1 |
| B650x16m | 5.5 | 1 | ||
| B400x15m | 3x3 | 3 | ||
| 6 | 电控柜 | 含操作柜 | 89.9 | 1套 |
三、碎石生产线设备介绍:
1、GZD2500×600悬挂式喂料机
1.1、设备概述:
本司生产的悬挂式喂料机具有振动平稳、运行可靠、使用寿命长等特点,可为破碎机械连续、均匀喂料,并对物料进行粗筛分,广泛应用于选矿、建材、硅酸盐和化学工业中的破碎、筛分联合设备中,为下道工序递给(带筛分)粒度不大于350mm的矿石和岩石。
该机结构主要由弹簧支架,使机体在支承弹簧上做强制振动,物料则以此振动主动力,在料槽上做滑动及抛掷运动,从而使物料前移而达到给料目的。

图一:悬挂式喂料机
1.2、技术参数:
| 设备名称 | 悬挂喂料机 |
| 设备型号 | GZD2500x600 |
| 处理能力 | 40~100t/h |
| 最大进料粒度 | 350mm |
| 电机功率 | 2.2KW×2 |
2、PE400×600颚式破碎机、细颚式破碎机PEX250×1000
2.1、设备概述:
PE颚式破碎机主要用于对各种矿石和大块物料的中等粒度破碎,也可用于生产路基所需石料以及建筑用的石子骨料。工作时,电动机通过皮带轮带动偏心轴旋转使动颚周期性的靠近、离开定颚,从而对物料进行挤压、搓、碾等多重破碎,使物料由大变小,逐渐下落,直至从排料口排出。
本公司生产的PE颚式破碎机具有破碎比大、产品粒度均匀、结构简单、操作维护方便、运营费用经济等特点。广泛应用于冶金、煤矿、选矿、建材、化工等行业,破碎抗压强度不超过320兆帕的各种物料。

图二:PE400×600颚式破碎机

图三:PEX250×1000细颚式破碎机
2.2、技术参数:
| 设备名称 | 颚式破碎机 |
| 设备型号 | PE400×600 |
| 处理能力 | 16~64t/h |
| 最大进料粒度 | 340mm |
| 出料调整范围 | 40~100mm |
| 电机功率 | 30KW |
| 设备名称 | 细颚式破碎机 |
| 设备型号 | PEX250×1000 |
| 处理能力 | 16~52t/h |
| 最大进料粒度 | 210mm |
| 出料调整范围 | 25~60mm |
| 电机功率 | 30KW |
3、圆振动筛
3.1、设备概述:
YK/YZ圆振动筛的运动轨迹为圆周运动,是专门为采石场筛分石料设计的,也可用于选煤、选矿、建材、电力、化工等行业作产品分级用。本机为国内新型机种,采用块偏心激振器及轮胎联轴器,具有结构合理、激振力强、振动噪音小、易于维修、坚固耐用等特点。
振动筛为现行业较为合理的设计结构,该设备设计激振器使得设备重负荷运行时更加平稳。振动筛4套轴承的结构也保证了设备能承受更重载荷,并且振动筛自身配有4套激振块,可根据设备负荷随意调整振动筛震动幅度,达到更好的筛分效率。振动筛内部选用万向节作为连接方式,此方式能有效地减小物料对电机和振动筛的冲击,增加电机和轴承的使用寿命。

图四:圆振动筛
3.2、技术参数:
| 设备名称 | 圆振动筛 |
| 设备型号 | 2YZ1230 |
| 处理能力 | 7.5~80t/h |
| 最大进料尺寸 | 100mm |
| 筛面规格 | 1200×3000mm |
| 电机功率 | 5.5KW |
4、皮带输送机
4.1、设备概述:
又称胶带输送机,广泛应用于家电、电子、电器、机械、烟草、注塑、邮电、印刷、食品等各行各业,物件的组装、检测、调试、包装及运输等。
皮带输送机具有输送能力强,输送距离远,结构简单易于维护,能方便地实行程序化控制和自动化操作。运用输送带的连续或间歇运动来输送石料或粉状、颗状物料,其运行高速、平稳,噪音低,并可以上下坡传送。

图五:皮带输送机
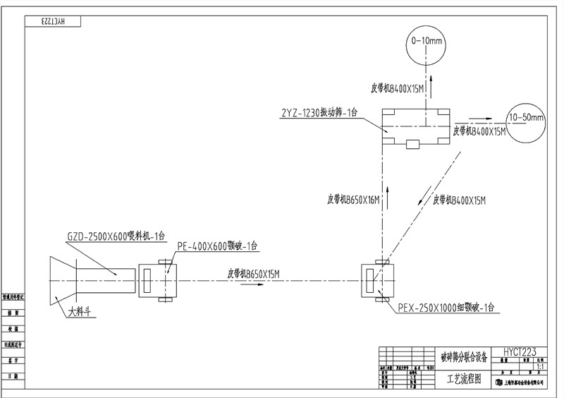
四、碎石生产线工艺流程图:

图六:碎石生产线工艺流程图
五、碎石生产线设计方案流程介绍:
先由卡车运输爆破石料进入GZD悬挂给料机,通过给料机输送至PE400*600颚式破碎机进行头破粉碎;再由皮带输送机把物料输送至PEX250*1000细颚破内进行二次破碎,此时的物料已经接近需要的颗粒大小;再通过皮带输送机输送至双层振动筛进行物料筛分,满足0-10mm、10-50mm的两种物料分别通过皮带机输送至成品堆料场,不符合粒度大小的继续通过皮带输送机输送至PEX细颚破进行再次破碎,直至符合粒度要求,形成一个小闭环式的破碎系统。
六、碎石生产线设备安装和保修条例:
1、设备安装:
(1)、厂家提供平面布置图、土建基础图、设备安装图(在设备进场时提供);
(2)、厂家负责免费指导安装调试,用户负责土建工程、设备安装的原辅材料、起重设备及人工费用、照明设施、电线、电缆;
2、设备保修:
(1)、本司全面执行国家对产品质量服务的有关要求,对本司产品质量一年内实行“三包”(包修、包换、包退)、“三保”(保证产品质量、保证信守合同、保证优质服务)政策。
(2)、随时解决用户反馈的问题。国内客户保障24小时内解决问题,如果有电话解决不了的问题,本司保证48小时之内派出技术人员赶赴现场(国内),服务结果请用户签字确认,并形成服务档案。
以上就是时产60吨小型碎石生产线的破碎机设备选型配置方案,上海98-web是一家具有20多年丰富经验的破碎机生产厂家,专注生产各种类型的破碎机设备和破碎筛分联合设备,同时也给客户免费设计和优化各种砂石、矿石、碎石生产线方案,我们的技术人员会根据用户实际需求来科学配置,保证投资小、回本快、利润大、更环保。作为专业的破碎机设备厂家,我们生产的砂石设备型号全,并量身为用户设计生产线方案,合理搭配设备,能保障用户高收益、高回报,详细的生产线搭配方案和选型标准,欢迎随时免费在线咨询。如果您想知道一条碎石生产线设备配置、设计方案、价格多少等破碎机资料信息,可以拨打本司服务热线或者通过网站留言。
【友情提醒】如果你想购买破碎机组建一条碎石生产线,在选购设备时,需要遵循以下几个原则:
1、选择口碑好、质量优、符合自身产量标准的破碎设备;
2、选择环保、运行低噪音的设备,全面详细的了解碎石机设备的配套电机功率、设备结构等产品信息;
3、一定要需要选择一家经验丰富的破碎机实体生产厂家购买设备,小厂和皮包公司千万别选,那样售后服务才能得到保障;
4、注意那些宣传购买设备能保证用户获得很高利润的厂家,任何设备都不能保证不出问题,好的厂家就是在出问题后能帮助用户及时解决;还有搞什么免费试机等这种公司,都是宣传手段而已。
返回首页
【矿业】我国首次发布全球矿业发展报告
2019-10-11
4个方面检查破碎车间收尘效果是否做到位
2019-08-26
访谈录|中国工程机械从落后到智能化的发展历程和愿景
2019-11-22
选择颚式破碎机配件时应当注意的问题
2019-06-11
贵州碎石制砂生产线现场案例视频
2020-04-08
弹簧圆锥破碎机组建的铁矿生产线
2020-04-07
碎石生产线订制需注意的几个关键因素
2024-10-15
安全使用破碎机注意必要的细节
2019-07-02
【行业动态】四川雅安严格整顿砂石矿山扬尘污染问题
2019-10-05
服务于全国的粉碎机厂家出路何在?
2019-05-10
2019年山碎牌细碎机产品介绍
2019-05-12
3YK振动筛出厂前试机
2020-04-07
重锤式破碎机与反击式破碎机的区别
2023-06-01
要想制砂机厂家设备的使用更加快捷离不开用户对其合理的维护
2020-05-20
【砂石生产线】不缺砂了!江西省推动新增砂石开采量7000万吨!
2019-08-07
砂石、水泥等处理超标,1吨以上罚款500元,运费一般上涨30%-50%,这个“冬天”不容易!
2019-11-09
上海破碎机-形势遏制上海破碎机需求2012年前三季
2019-05-12
【破碎机设备】这都不知道,谈什么做好砂石企业!
2019-08-12
煤矸石制砂生产线引领未来:从设备选型到投资回报的全面解析
2025-04-15
鹅卵石是所有的石头中,加工出来的沙子最好的石材,鹅卵石天然砂加工设备抢占市场先机
2019-08-29






